2025年9月21日
是第三十二个世界阿尔茨海默病日,
今年的宣传主题是
“早防早治,守护认知”

下面让我带您详细了解这种疾病,揭开它神秘的面纱,用专业的知识早期识别疾病,给予身边的老人足够的理解和关爱,共同守护他们的认知。
阿尔茨海默病是一种最常见的神经退行性疾病,也是老年痴呆症的主要类型,它像一把无形的“橡皮擦”逐渐擦去患者的记忆、思维能力和生活技能最终导致完全依赖他人照料。

阿尔茨海默病的发病率和患病率在全球范围内呈现随老龄化加剧逐渐上升趋势,预测到2050年将达到1.5亿人,相当于每3秒钟就有一个痴呆患者出现、每6个家庭就有1个老年痴呆患者。而中国是世界上AD患者最多的国家,约占全球AD患者总数的1/4。
“老糊涂”还是“阿尔茨海默病”?
很多人误以为阿尔茨海默病的早期症状是正常衰老,但两者有本质区别。正常健忘:偶尔忘记钥匙放哪儿,事后能回忆起来。病理性遗忘:忘记如何使用钥匙开门。
以下10个早期信号需警惕:
●频繁重复提问或重复同一件事(每次出门忘记带钥匙);
●难以完成熟悉的任务(如做饭步骤混乱、擅长的事情变得不会做);
●对时间和地点感到困惑(如白天黑夜颠倒、不知道自己在什么地方?);
●判断力明显下降(如衣服穿反、反复购买不需要的东西、夏天穿棉袄);
●性格突变(温和的人变得易怒、多疑、害怕);
●抽象思维障碍(无法理解数字、图片);
●物品乱放(如把水果放在衣柜里、手机放冰箱);
●丧失主动社交兴趣(喜欢打麻将却不主动出门);
●语言表达困难(熟悉的词表达不出来用“那个东西”代替具体名词);
●视空间能力下降(不会画正方体、放在眼前的东西经常找不到)。

如何尽早识别阿尔茨海默病
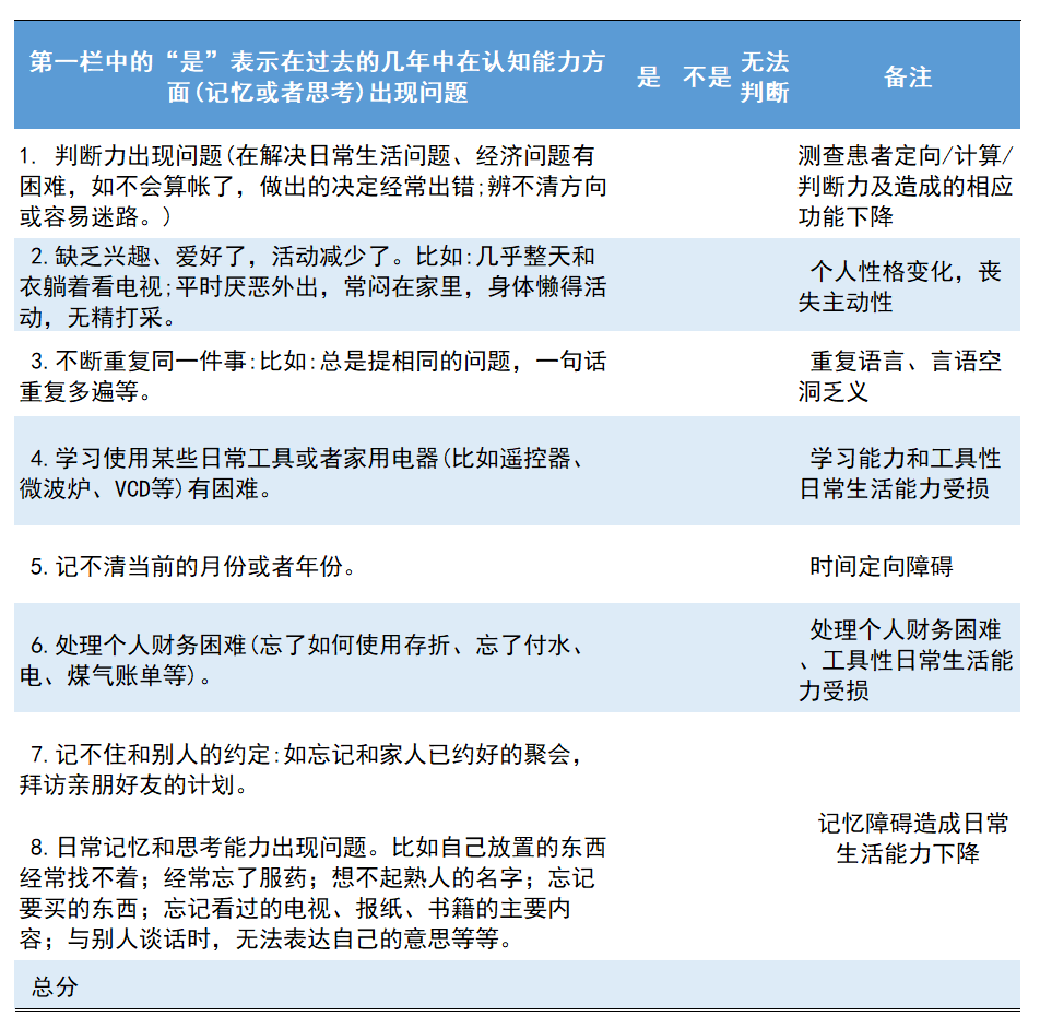
AD8筛查表是2005年开发的包含8个题目的AD筛查量表,其操作简单、耗时少,可作为一种简便、易行的方法评估受检者认知功能是否受到损害,主要应用于极早期的痴呆筛查,具体筛查内容如下:
1.判断力评估:主要是评估受试者在生活中是否有判断力,如是否会被骗,做的决定是否错误。
2.兴趣评估:受试者和之前相比是否表现出对很多事情缺乏兴趣。
3.重复性行为评估:受试者是否不断重复一件事。
4.学习新的知识及使用工具困难:如使用电脑、智能手机、微波炉有困难,学习新的知识有困难。
5.时间定向评估:询问受试者当年的月份及年份。
6.评估处理财务及工具性日常的能力:主要是评估和处理个人的事务是否有困难,如是否可以独立交电费、买东西,是否可以独立处理经济事务。
7.记不住和别人的约定:比如会忘记和别人的一些约定,如忘记下午需要开会,忘记给别人打电话。
8.日常记忆及思考能力评估:主要考察受试者的记忆,比如是否记住刚做的饭、刚看的电视剧,和别人交谈时能否表达自己的意思。

评分标准:0-1分(正常范围分数):认知功能正常,不太可能存在痴呆症,但不能排除疾病的极早期。2分及以上(异常范围分数):可能存在认知障碍,但不能作为诊断痴呆的标准。需进一步至神经内科记忆门诊评估。
如果您或家人出现疑似症状,应及时前往附近医院神经内科就诊,进行以下检查进行精准诊断。
1.认知量表评估
常用于阿尔茨海默病筛查的神经认知量表(如MMSE、MoCA),通过简短问答测试记忆、语言、注意力等关键认知功能,像认知健康的“晴雨表”。10分钟即可完成初筛,为早期干预提供重要参考。
2.影像学评估
常规核磁共振(MRI)可清晰显示脑萎缩和海马体缩小,为阿尔茨海默病诊断提供基础依据。而更精准的PET检查(如Amyloid PET/Tau PET)能够无创探查脑内β-淀粉样蛋白斑块和Tau蛋白缠结的部位和程度,可将阿尔茨海默病的早期诊断时间,大幅提前15~20年,也可以评估疾病的严重程度。

3.血液生物标志物检测
通过抽血,我们检测血液中是否含有异常大脑蛋白产生的“碎片”——如Aβ42,Aβ40,p-tau181、p-tau217、p-tau231等蛋白。如果这些“碎片”含量出现显著变化,就像发现了大脑生病的“蛛丝马迹”,能帮助我们更早地判断,阿尔茨海默病脑部的病理变化。
神经内科一病区简介
濮阳市人民医院神经内科一病区是一所集神经系统疾病诊断与治疗、教学与科研、疾病预防与康复、神经内科学相关性疾病的心理治疗与护理一体的专业科室。科室尤以痴呆、睡眠障碍、眩晕、帕金森病、神经系统免疫疾病为突出特色,拥有高素质神经病学优秀人才和国内外一流的医疗诊治设备。现有高级职称7人(主任医师3人、副主任医师4人),中级职称3人,住院医师2人,均为硕士研究生。科室开放床位48张,基础设施完善。科室拥有认知测评、多导睡眠监测、心理测评、神经系统免疫疾病相应配套诊疗设备,对痴呆、睡眠障碍、眩晕、神经系统免疫疾病诊断与治疗具有独到之处。科室主要诊治范围:各种脑血管疾病(TIA、脑梗死、脑出血等)、神经系统感染性疾病(脑炎、脊髓炎等)、头痛、痴呆、帕金森病、脊髓病变;周围神经及肌肉疾病等。焦虑症、抑郁症、失眠、脑器质性精神障碍及常见心理疾患。
新闻热点