日月其迈,岁律更新。回望砥砺奋进的2025年,濮阳医学高等专科学校全体师生凝心聚力,勇毅前行,在高质量发展的道路上迈出了坚实步伐。通过这份精选的年度回望,再现那段同心筑梦的生动历程,汇聚未来发展的澎湃动力。
1个中心,提升内涵
学校坚持立德树人根本任务,围绕办人民满意的教育,以学生为中心,以“五育并举”培根铸魂行动为抓手,以稳规模、提质量、提内涵为路径,2025年录取新生5300人,圆满完成招生任务,招生范围覆盖全国21个省份。2025届毕业生就业去向落实率95%以上。
2个专业,拓新布局
2025年学校新增设人工智能技术应用(医学方向)、智能医疗装备技术2个专业,于今年9月开始招生。学校已总计开设临床医学、中医学、预防医学、针灸推拿和护理、助产、药学、康复、医技等25个专业,其中国控专业4个。
3场活动,彰显担当

举办濮阳市获赠天安门国旗进校园活动。

2025一带一路暨金砖国家技能发展与技术创新大赛第二届助产技能赛项在学校举行。

承办河南省高校实验室建设与安全管理培训会。
4门课程,精益求精





4门省级精品课程通过评价,《助产学》通过二次评价,《毛泽东思想和中国特色社会主义理论体系概论》《生物化学》《基础护理学》3门课程通过首次评价。
5个平台,筑基强能

学校成功获批“河南省科普宣教中心”

学校成功获批“濮阳市中药现代化工程技术研究中心”

濮阳市干细胞再生医学与临床转化重点实验室获批濮阳市重点实验室。

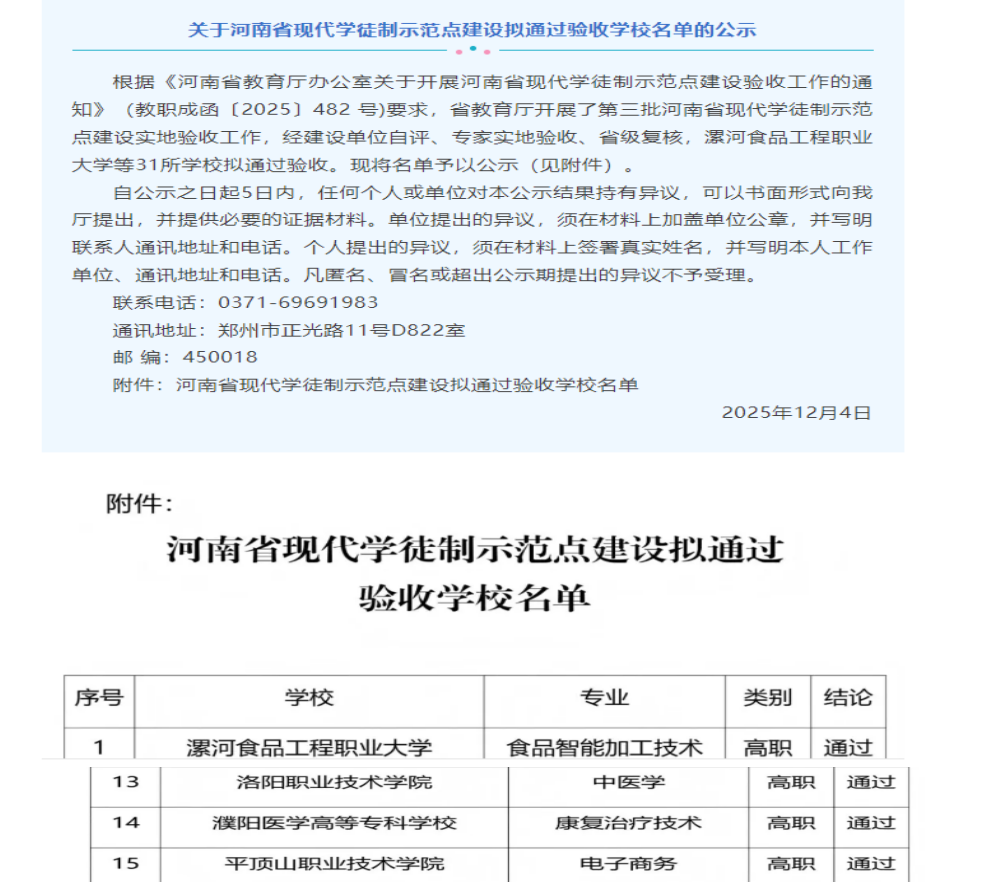
康复治疗技术专业顺利通过河南省现代学徒制示范点验收。


医学技术学院成功申报省级校企协同创新中心。
6项主题,文化育人
开展纪念中国人民抗日战争暨
世界反法西斯战争胜利80周年系列教育活动




为纪念中国人民抗日战争暨世界反法西斯战争胜利80周年,缅怀革命先烈,弘扬伟大抗战精神,学校高度重视、周密部署,组织各党总支(支部)和广大师生开展了形式多样、内涵丰富的系列活动。
主题演讲比赛


举办濮阳市“爱我国防”主题演讲比赛(高校分赛区),来自全市5所院校的11名教师选手和16名学生选手参加决赛。


举办“强国复兴有我”红色讲解员大赛。
“践行校训精神,厚植人生根基”系列活动
开展“濮医与春天”短视频大赛评选,与河南广播电视台联合在大象新闻上开展拉票活动,一共获得十多万票,赢得社会各界关注。


“曲颂医专,乐扬风华”第二届校园合唱比赛。

《向不文明行为说“不”》系列微视频5期。

发起“文明,是一种习惯,更是一种力量”话题征集活动。
医德文化节



举办“医德文化节”系列活动,深入挖掘中医药文化与红色医学传统。先后开展专题讲座、红色教育、职业健康宣讲活动进校园、邀请医疗机构专家进课堂、非遗文化展示、志愿服务活动等。
心理健康月


开展心理健康宣传月系列活动。包括心理剧评比展演、心理健康趣味运动会、心理征文活动、心理成长观影、辅导员专题培训等。
我们的节日




开展“我们的节日”系列活动。利用清明节、端午节、重阳节等中华传统节日,开展到单拐冀鲁豫边区革命纪念馆参观、参观“河南·濮阳”对越自卫反击战英烈纪念馆、慰问烈士家属、网上祭英烈、经典文化诵读、志愿服务活动等多种形式的思想教育活动。
新闻热点