编者按 2025年以来,全市广大政协委员和政协各参加单位牢牢把握新时代人民政协工作定位,锚定省委“1+2+4+N”目标任务体系,聚焦市委、市政府“工业立市、制造强市”战略等中心工作部署,深入调研察实情、精准建言献良策,形成了一批高质量提案。根据《中国人民政治协商会议濮阳市委员会提案工作条例》,经市政协九届三十八次主席会议审议,现将《以新的比较优势锻造制造业高质量发展胜势》等30件“好”等次提案名单及部分“好”等次提案摘编予以公布。
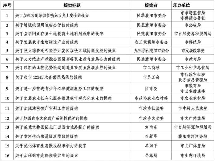
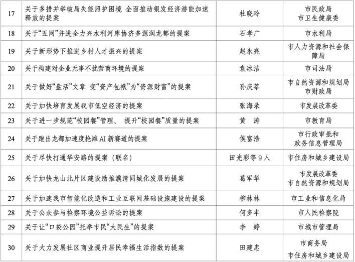
市政协2025年度“好”等次提案名单(排名不分先后)


加强预制菜监管 确保舌尖上安全
民革濮阳市委会
当前,国家政策层面已明确预制菜概念,我市预制菜产业联盟参与单位众多,预计产值规模可观,产业发展势头持续向好。为筑牢食品安全防线,保障产业健康有序发展,建议:
一是提高准入门槛。修订食品生产许可细则,实施分类许可管理与严格核查制度,倒逼企业提升生产设备配置及检测能力,规范生产全流程标准化操作。
二是健全标准体系。完善预制菜国家标准,推动地方标准制定实施,培育发展团体标准,为产业规范化发展提供坚实技术支撑。
三是强化监管追溯。压实企业食品安全主体责任,采用“快检+监督抽验”模式强化重点指标监控,推进科技创新赋能监管,建立“1+1+3”联合监管机制,实行“一物一码”全链条追溯管理。
四是审慎推进校园应用。鉴于当前预制菜缺乏统一标准、权威认证及完善追溯监管机制等现状,暂不推广预制菜进校园,待监管体系成熟后再稳步推进。
增强校园周边安全管控
民盟濮阳市委会
校园周边上下学时段人员流动密集,交通安全风险突出,亟需强化安全防控措施,筑牢校园安全防线。建议:
一是设置物理隔离设施。在校园周边主要出入口及人流密集路段,部署可移动或自动升降路障,在上下学特定时段实施机动车禁行管控。
二是完善警示监控设施。增设交通安全警示标志,安装违章监控设备,提醒驾驶员减速避让行人,严厉查处禁行时段交通违法行为。
三是强化交通执法巡查。合理设置固定执法岗点,加强日常巡逻管控,从严查处超速、闯红灯、不礼让行人等交通违法违规行为。
四是开展安全宣传教育。开设交通安全专题课程,全面提升学生、家长及驾驶员的安全意识和规则意识。
五是深化多方协同联动。推动学校、家长、交警、社区建立常态化协作机制,定期召开安全工作会议,及时排查化解安全隐患。
盘活闲置存量土地 提高土地利用效率
民建濮阳市委会
随着城市建设提速与产业结构优化调整,盘活闲置存量土地成为稳增长、防风险、培育新质生产力的关键举措。建议:
一是抢抓政策机遇,强化批供衔接。用足用好闲置土地“补偿回收”政策,对收回收购的土地纳入政府储备库统一规划利用;建立“以用定供、以供控批”闭环管理机制,从源头上减少批而未供土地增量。
二是科学精准施策,提升利用效能。坚持节约优先、增存挂钩理念,分类处置闲置土地:完善配套基础设施推动项目开工建设,依法依规调整因不可抗力导致的项目开竣工时间,多方协调化解土地闲置涉及的涉法涉诉纠纷。
三是强化政策激励,引导自主挖潜。出台专项优惠政策,吸引新兴产业项目落地;加强企业用地服务与监管,通过税费减免、产业扶持等措施,引导企业优化用地方案、提高土地利用效率。
四是深化油地合作,开发低效土地。严格落实油地合作协议,制定中原油田低效用地专项开发规划;允许非居住存量房屋改建为保障性租赁住房,支持建设多层标准厂房并给予地价优惠,实现油地共赢发展。
发展我市生物制造产业
农工党濮阳市委会
我市抢抓生物制造产业发展战略机遇,成立生物基材料产业链工作专班,成功突破秸秆制糖等关键核心技术,连续三届举办产业发展大会,行业知名度和影响力持续提升。但目前仍存在创新支撑不足、产业生态脆弱、行业标准不统一等问题,制约产业高质量发展。建议:
一是完善顶层设计。编制生物制造产业发展专项规划,出台针对性扶持政策,优化企业服务保障,助力企业打通国内外市场渠道。
二是强化创新驱动。加大研发投入力度,依托各类科研平台攻关核心技术,搭建中试转化平台促进科研成果落地,组建行业协会搭建交流合作平台。
三是推动产业升级。促进生物技术与传统工业深度融合,推动传统企业向生物制造方向转型提质。
四是强化招引培育。精准招引产业链“链主”企业,提供定制化落地服务方案,助力产业链延链补链强链。
五是布局未来产业。重点培育秸秆制燃料等新兴项目,加快研发第三代生物柴油,抢占未来产业发展先机。
六是健全标准体系。完善生物制造行业标准规范,严厉打击“伪降解”产品,规范市场经营秩序,保障产业健康可持续发展。
设立豫鲁毗邻经济开发区 加快区域协调发展
九三学社濮阳市委会
区域协调发展是推动高质量发展的重要支撑。我市积极融入国家重大战略,深化与毗邻地区合作取得显著成效,但仍存在经济总量偏小、创新能力不足等问题,台前县作为豫鲁毗邻地区前沿阵地,基础薄弱、发展滞后,亟需打造高能级开放合作平台。建议:
一是打造跨区域合作试验田。紧抓国家区域协调发展政策机遇,借鉴先进地区开发区建设运营经验,积极争取设立豫鲁毗邻经济开发区,争取省级及以上政策支持;加强与山东毗邻市、县协同联动,打造省际合作新样板。
二是争做产业协作先行者。将豫鲁毗邻经济开发区建设纳入鲁豫两省合作重大事项,探索“飞地经济”“飞企合作”等新模式;拓展开发区起步区至40平方公里,远期规划面积超100平方公里,助力跨区域产业协同发展。
三是建设新质生产力示范区。做强新材料产业,做优羽绒产业,做活现代物流产业,推动产业向高端化、绿色化、智能化转型;搭建公共服务平台,提升园区承载能力,打造区域发展新高地。
四是争当开放协调排头兵。依托台前县“公铁水”联运区位优势,争取先进开发区结对帮扶,积极承接产业转移,精准招引优质资源,持续提升对外开放能级,助力区域协调高质量发展。
大力推进产教融合 凝聚高等职业教育发展合力
民进濮阳市委会
党的二十届三中全会及习近平总书记明确要求构建职普融通、产教融合、科教融汇的现代职业教育体系。为推动我市高等职业教育高质量发展,更好服务产业转型升级,建议:
一是深化“六融”实践与“三教”改革。以产教融合为主线,健全普职融通、校企融通、师资融通等六类融通制度体系,深化教师、教材、教法“三教”改革,建设高水平人才培养高地和创新服务平台。
二是强化政府统筹管理。在相关职能部门下设“产教融合发展处”,统筹推进全市产教融合工作;将产教融合工作纳入部门绩效考核及教育督导体系,解决职责不清、协调不畅等问题。
三是探索产业链型产教融合体。由产业链“链长”牵头、工作专班具体实施,成立政府、学校、企业、行业协会等多方参与的理事会,将产教融合体建设嵌入产业链发展规划;优化高职院校专业群设置,推动专业链与产业链精准匹配,提升办学实力和抗风险能力。
以新的比较优势 锻造制造业高质量发展胜势
市工商联
我市坚持“制造强市”战略,制造业发展基础良好,但在先进制造业比重、创新驱动动能等方面仍存在差距。为推动制造业高质量发展,锻造新的比较优势,建议:
一是强化创新驱动赋能。依托各类创新平台集中攻关“卡脖子”技术,推进企业自动化改造和“机器换人”工程;建立专家智库和“人才飞地”,完善校企合作育人机制;创建数字化转型试点城市,以数字化赋能产业升级。
二是发挥链式集聚效应。做强优势产业链,补齐薄弱环节短板;构建企业全生命周期培育体系,重点培育“领航型”企业和专精特新企业;推动智能技术与实体经济、先进制造业与现代服务业深度融合。
三是集聚优质发展要素。搭建惠企政策集成服务平台,强化银企对接和融资担保支持;设立“濮阳制造日”,发布制造业发展白皮书并表彰先进典型;制定生产性服务业长期发展规划,推进“两业”融合发展,为制造业高质量发展提供坚实支撑。
发展农业社会化服务 推进我市现代化农业
市政协农业农村委
党的二十届三中全会《决定》明确提出,要健全便捷高效的农业社会化服务体系。为推动我市现代农业高质量发展,夯实乡村振兴产业基础,建议:
一是建强服务组织载体。以村“两委”为主导、农村集体经济组织为重要力量,发挥居间服务优势,发展单环节、多环节、全程生产托管等服务模式,精准对接农户多样化服务需求。
二是培育多元服务主体。推动专业服务公司、农民合作社、供销合作社、行业协会等协同发力,形成各展所长、抱团发展的良好格局。
三是强化政策保障支撑。农业农村、发改、财政等部门建立协同工作机制,推进农业社会化服务平台与金融机构数据互通,推广农事服务质量保险等产品,落实设施农业用地保障政策。
四是深化科技赋能服务。依托市、县两级农技推广人员,推广绿色优质品种和先进适用技术,推动服务领域向全产业链、农林牧渔多产业延伸,破解科技落地“最后一公里”难题。
五是强化人才引领带动。鼓励第一书记、“大学生村官”领建农业社会化服务组织,从支农资金中安排专项启动资金给予支持。
戚城文物景区北门西沿古城路提升
刘向东委员
戚城公园北门西侧地块长期处于闲置状态,通过科学规划、改造提升,可产生深远的生态效益、经济效益和社会效益,打造城市经济发展新亮点。建议:
一是打造公园商业片区。完善基础设施配套,培育特色商业业态,带动区域经济发展,增加就业岗位和村民收入。
二是建设养老服务基地。依托公园优质生态资源,引入专业运营机构,建设休闲养生、康复护理类养老服务设施。
三是构建儿童友好空间。增设户外娱乐、自然课堂等设施,打造适合儿童游玩、学习的专属区域。
四是搭建非遗传承平台。引入非遗戏楼等特色载体,推动非物质文化遗产商业化、场景化展示,助力文化传承与体验升级。
黄河生态廊道提质增效
李新峰委员
黄河流域生态保护和高质量发展是国家重大战略,水利部等六部门印发《关于加快建设幸福河湖的指导意见》,豫鲁两省深化黄河流域生态保护修复合作取得积极进展。为推动我市黄河生态廊道提质增效,建议:
一是强化牵头统筹作用。濮阳黄河河务局切实履行牵头职责,指导各级河务部门深化与地方政府协作配合,凝聚工作合力,推动黄河流域生态保护和高质量发展再上新台阶。
二是提升廊道建设水平。借鉴郑州、开封及我市范县的成功经验,通过河务部门单独施工或与地方政府共建模式,对黄河大堤淤背区、堤顶路等区域进行绿化改造升级,实现全线建设标准统一,彰显濮阳黄河文化特色。
三是发展沿黄生态产业。在严格落实生态保护要求的前提下,联合地方政府培育苗木花卉、林果种植等生态产业,壮大黄河文化旅游产业,将大堤沿线打造成生态景观带、高效产业带、观光旅游带示范工程。
做好“盘活”文章 变“资产包袱”为“资源财富”
孙庆莘委员
存量资源是城市发展的“老家底”和新潜力。市委、市政府以市场化方式开展“盘活+”行动取得显著成效,盘活存量资源已成为稳增长、防风险、促产业发展的重要举措。为进一步提升存量资源盘活质效,建议:
一是完善工作推进机制。全面梳理国有闲置资源,建立分类台账和任务清单,做好整体规划布局;开通绿色通道,协同解决资源盘活过程中涉及的权属、审批等难点问题。
二是深挖资产利用价值。开展精准调研评估,借助专家智库和专业机构力量,分类施策制定盘活方案,实现资产最优利用。
三是用活市场化手段。搭建专业化招商平台,积极引入社会资本参与存量资源盘活;以产业发展为导向,促进资源集聚利用,探索多元化运营模式提升盘活实效。
四是强化风险管控措施。审计、纪检监察部门全程介入监督,建立长效运营和后评价机制,保障国有资产权益和盘活工作成果。
多措并举破局失能照护困境 全面推动银发经济潜能加速释放
杜晓玲委员
破解“一人失能、全家失衡”的民生困境,是当前社会养老服务工作的重中之重。为完善失能老人照护服务体系,释放银发经济发展潜能,建议:
一是精准施策完善政策体系。建立失能老人信息排查评估制度,将失能照护服务纳入经济社会发展规划,推动民政、人社、卫健等多部门协同联动,实现长期护理保险与各类保障制度有效衔接,搭建“互联网+失能照护”供需匹配平台。
二是培育壮大照护经济生态。优化长期护理保险筹资模式和支付范围,推动机构照护、村居照护、居家照护互补发展;将康复辅具租赁纳入保障范围,培育银发经济产业集群,探索基层医疗机构“医护结合+长护险”服务模式。
三是多渠道培育照护专业人才。推动乡镇卫生院与养老机构嵌入式合作,通过专业培训促进劳动力向照护行业转移;支持职业院校增设照护相关专业,开展订单式人才培养。
四是优化资源配置与政策宣传。统筹平衡城乡医养照护资源,畅通政策传播渠道,通过多种形式开展政策解读,让政策红利精准惠及每一位失能老人。
公众参与检察环境公益诉讼
何多丰委员
检察环境公益诉讼是生态环境司法保障的核心支柱,党的二十大明确要求完善公益诉讼制度。为拓宽公众参与渠道,凝聚生态环境保护合力,建议:
一是创新宣传推广范式。构建多元传播矩阵,创作短视频、动漫等群众喜闻乐见的新媒体宣传素材;联动主流媒体开设专题专栏,开展法律“六进”普法活动,通过专题讲座、模拟法庭等定制化形式普及相关知识,提升公众认知度和参与积极性。
二是优化公众参与体系。整合搭建多端口统一举报平台,健全线索受理、核查、反馈机制;设立物质奖励和荣誉激励制度,激发公众举报环境违法行为、参与公益诉讼的热情。
三是强化协同联动机制。简化环保社会组织参与公益诉讼的资质审批流程,加强专业培训指导;深化检察机关与社会组织的常态化协作,联合黄河河务、自然资源、生态环境等部门,借助环保主题活动开展集中宣传,构建“全社会共同参与、共同保护”的生态环保大格局,筑牢可持续发展法治屏障。
优化体育生态 激发城市活力
单国平委员
体育事业是提升人民健康水平、促进经济社会发展的重要力量。为优化我市体育生态,激发城市发展活力,建议:
一是完善体育基础设施。落实体育事业发展相关政策纲要,充分利用城市“金角银边”、闲置用地及“口袋公园”,建设体育公园、便民运动场地等设施;补齐县(区)体育场、体育馆、游泳馆、全民健身中心、体育公园等建设短板,打造“处处可健身、时时能运动”的城市环境。
二是丰富多元运动场景。依托清丰冀鲁豫飞行营地发展航空运动,在夜间文旅地标组织篮球、轮滑等群众性赛事活动,激发夜间体育消费活力,满足群众多样化运动需求。
三是打造特色品牌赛事。坚持“政府引导、社会参与”的办赛模式,依托龙文化、黄河文化等特色资源,举办具有地域辨识度的品牌赛事;推动“赛事+文旅+商贸+乡村振兴”融合发展,培育潮流赛事IP,提升赛事影响力和经济效益。
四是强化人才队伍支撑。完善训练场馆、康复医院等配套设施,建立健全体育人才激励机制,落实运动员退役安置、伙食补贴等保障政策,吸引高水平运动员和专业团队来濮发展,助力体育事业提质增效。
新形势下推进乡村人才振兴
赵永亮委员
人才振兴是乡村振兴的核心支撑,中央农村工作会议对发展农业新质生产力的部署,为乡村人才振兴指明了方向。我市乡村人才队伍建设取得一定成效,但仍面临人才短缺、结构失衡等困境,需创新举措推进乡村人才工作。建议:
一是创新人才使用机制。由市级相关部门牵头开展乡村人才摸底排查,建立统一的人才信息库;打破地域、身份限制,统筹调配使用现有人才资源,搭建人才交流合作平台,推动人才与乡村产业、重点项目深度对接,发挥人才引领发展作用。
二是拓宽人才引进渠道。编制乡村人才需求目录,开展精准招引;打好乡情牌,吸引返乡创业能人、新乡贤等回归乡村;前瞻性布局智慧农业、创新型农业等领域人才引育,适配农业新质生产力发展需求。
三是优化人才留存环境。开展为乡村人才办实事行动,切实解决人才生产生活困难;完善职称评定、金融担保等激励政策,设立“荣誉村民”等荣誉称号,优化乡村营商环境,为人才创新创业提供广阔空间。
四是明晰人才培育路径。分类培育本土实用人才和复合型管理人才,推行专家下沉、师徒结对等培育模式;深化校企合作,聚焦数字农业、农村电商等领域培育新型职业农民,提升人才数字素养和“新农具”运用能力。
进一步规范“校园餐”管理、提升“校园餐”质量
黄涛委员
校园食品安全事关广大学生身体健康和国家未来,必须持续筑牢安全防线,不断提升校园餐质量。建议:
一是压实教育部门监管责任。会同发改、市场监管、财政等部门,构建校园食堂财务统管、校外供餐管理、食材选购配送等关键环节闭环监管体系;重点把控招标采购、资金拨付、膳食营养等核心环节,依托网格化管理健全长效监管机制,加强业务培训和定期排查,做好问题整改“回头看”,确保监管无盲区、全覆盖。
二是强化学校主体责任。严格落实校长(园长)负责制和陪餐制,压实校园餐经营者主体责任;规范食堂财务管理,公开餐费收支使用情况;坚持公益性原则,通过公开招投标方式选定经营者,定期开展关键环节自查自纠;邀请学生、家长代表参与校园餐体验监督,公开食品经营许可、从业人员健康状况、食材来源等信息,保障师生知情权、监督权。
三是拓宽社会监督渠道。建立“家校社”协同参与的“校园餐”监督委员会,组织“两代表一委员”、媒体记者组成监督员队伍开展随机监督检查;搭建信息化监管平台,实时公开食材采购台账、餐费管理、加工制作等重点信息,设置评论监督专区,实现社会公众实时监督,共同守护学生“舌尖上的安全”。
新闻热点